廣州食品安監部門公布鑒別毒蘑菇的"6大誤區"
發布時間:2017-05-25

鵝膏(毒蠅鵝膏 蛤蟆菌) 有毒 切勿食用
近日,廣州市食品藥品監督管理局聯合廣州開發區市場和質量監管局舉辦“切勿采食野生毒蘑菇,預防食物中毒”主題宣傳日活動。據介紹,去年曾造成東莞5人集體中毒喪生的毒蘑菇在廣州也有零星發現,食品安監部門提醒,近期廣州多雨潮濕,野生蘑菇生長旺盛,切勿按網上的“土辦法”或者個人經驗采食。
此次宣傳活動以現場巡演、現場食品檢測、食品安全視頻播放、發放食品安全宣傳手冊等方式進行,市民在現場能真實感受到食品安全問題的重要性。
“目前,還沒有快速可靠的方法來鑒別蘑菇的毒性,僅憑借肉眼觀察辨別野生蘑菇的毒性,是非常不科學的。”廣州市食藥監管局有關負責人介紹,毒蘑菇又稱毒蕈,每年四至七月是野生蘑菇生長的旺盛季節。在網上或者坊間,都流傳著一些識別毒蘑菇的“土辦法”,然而實際上這些“土辦法”并不靠譜。許多有毒蘑菇和可食用的蘑菇在外形、普通特征上沒有明顯區別。因此,杜絕蘑菇中毒最根本的方法,就是不要自行采摘食用野生蘑菇,自家花圃里長出的蘑菇也不要采食。
醫學專家提醒,目前,對毒蘑菇中毒尚無特效療法。食用野生蘑菇后如出現惡心、頭暈、嘔吐、幻視、幻聽等癥狀,應立即采用簡易的方法進行催吐處理,并盡快撥打120送醫院救治,同時保留野生菌樣品供醫務人員救治參考。
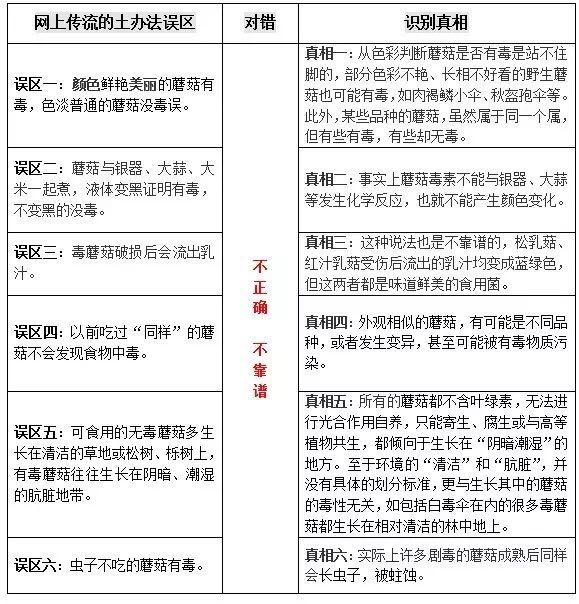
鑒別毒蘑菇的6大誤區:

來源‖南方網
